医学院解举民博士与黄石市精神病医院合作在《Asian Journal of Psychiatry》发表研究成果

发布时间:2022-12-10 审核人:吴凤庭 编辑:向文容 浏览次数:

近日,医学院解举民博士团队与黄石市精神病医院心理儿少病区合作在知名精神病学杂志《Asian Journal of Psychiatry》发表题为“Descriptive and associated risk factors analysis of mental disorders among adolescents in Huangshi, China”的研究成果。该杂志是亚洲知名精神病学研究期刊,当前影响因子为13.89,Q1区。医学院20级临床医学洪奕涵、杨建霖、鄢月明、夏文静和20级药学白明月等5名同学在该研究中做出同等重要贡献。

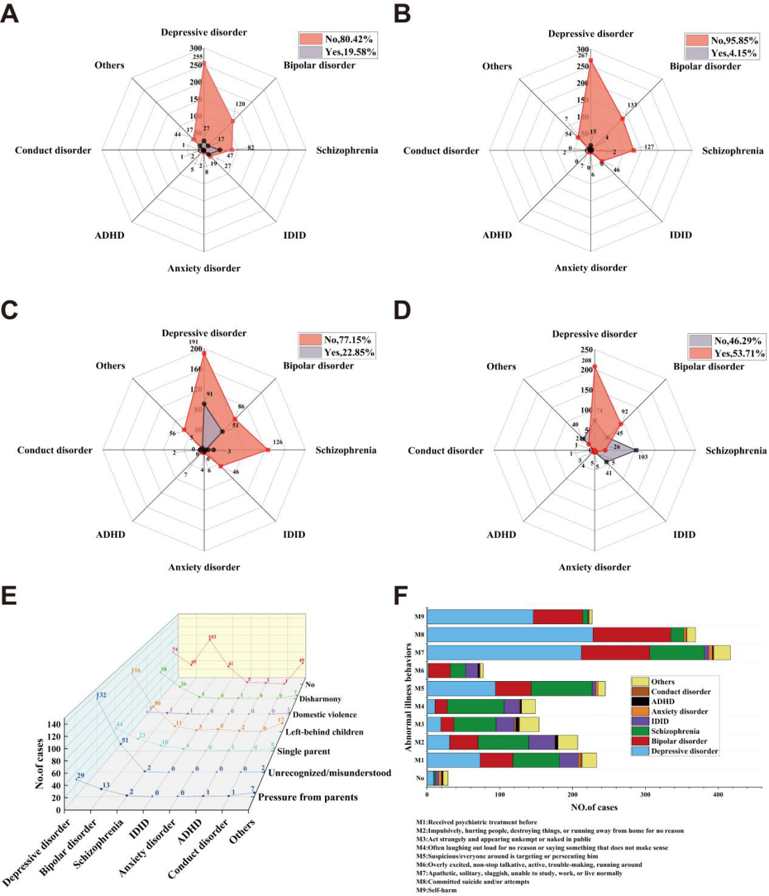
该研究依托黄石市精神病医院心理儿少病区,收集了2017.11-2022.7之间,黄石市未成年人精神疾病病例,经判定后得到有效病例数674个。统计了该674名未成年病例中不同精神疾病的种类及发病率,同时对性别差异、城乡分布、家庭因素、学业压力、校园暴力、遗传因素、学历组成和不良行为等进行了全面综合分析。

研究发现,未成年女性病例明显高于男性,约为2.4倍。遗传因素导致的未成年精神疾病约占19%。病例主要集中于13-18周岁,中位数为15岁,主要为初高中生,约占83%。家庭因素对青少年精神疾病的发生发展至关重要。校园暴力导致的精神疾病约占5%,小于国外的10%,但是仍是一个不能被忽视的因素。因精神疾病导致的不良行为中,约有55%的病例有过自杀行为或想法,约有34%的病例有过自残行为。在多种精神疾病中,抑郁症和双情感障碍分别占精神疾病的前2位,与世界卫生组织统计结果相同。全球约有5%的成年人患有抑郁症。

该研究可以指导精神疾病的诊断与治疗。COVID-19发生以来,未成年精神疾病患者增长迅速,也为所有人敲响了警钟。关注未成年人身心健康,需要家庭、学校、社会共同努力。(通讯员 解举民)